青岛市即墨区新冠病毒疫苗接种点及预约咨询电话
您的浏览器不支持 HTML5 视频标记.
市南区市北区西海岸新区崂山区李沧区城阳区即墨区胶州市平度市莱西市
即日起,青岛市即墨区内18岁以上居民(含60岁以上)不论户籍,身体状况符合接种要求的均需免费接种新冠病毒疫苗,请您与所在单位或社区联系疫苗接种相关事宜。零散居民、流动人口也可携带身份证,就近自行前往接种点接种,接种点会根据疫苗供应情况、日接种能力、排队顺序等发放接种序号。即墨区居民预约接种新冠病毒疫苗单位名单、地址、接种时间和预约电话等相关信息看这里↓↓↓



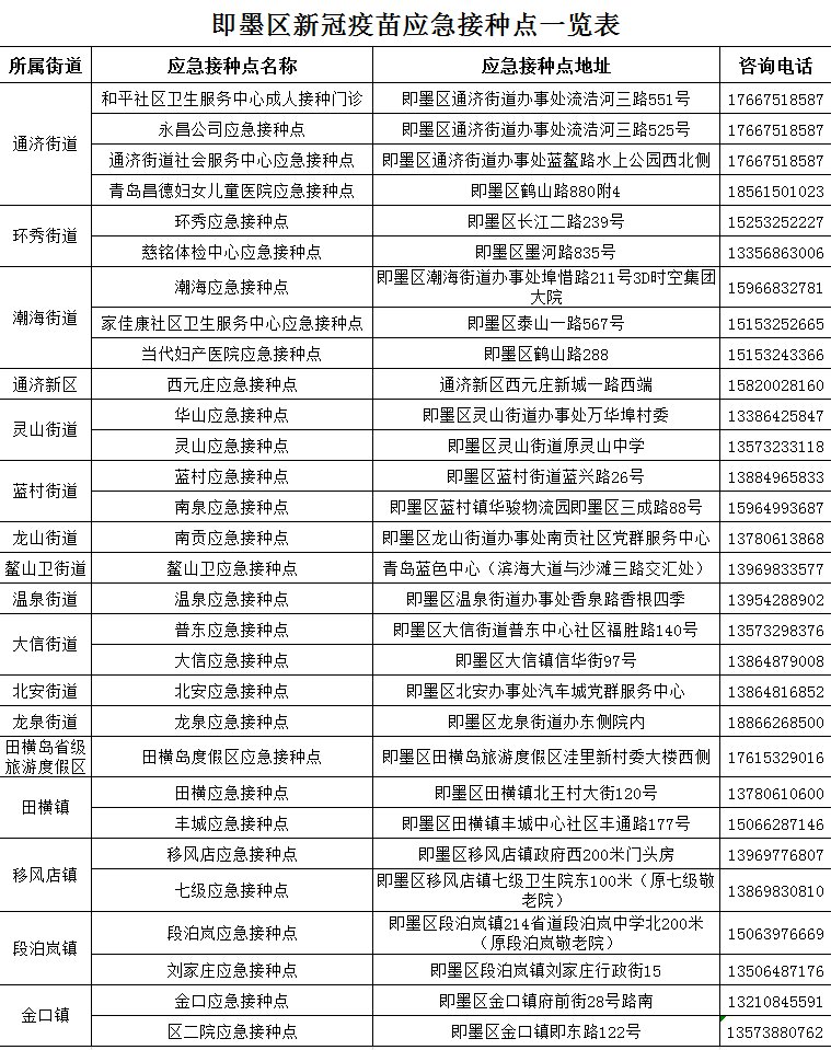
01、青岛市即墨区通济街道新冠病毒疫苗接种点
接种点名称:和平社区卫生服务中心成人接种门诊
地址:即墨区通济街道流浩河三路551号
联系电话:17667518587
接种点名称:永昌公司应急接种点
地址:即墨区通济街道流浩河三路525号
联系电话:17667518587
接种点名称:通济街道社会服务中心应急接种点
地址:即墨区通济街道蓝鳌路水上公园西北侧
联系电话:17667518587
接种点名称:青岛昌德妇女儿童医院应急接种点
地址:即墨区鹤山路880附4
联系电话:18561501023
02、青岛市即墨区环秀街道新冠病毒疫苗接种点
接种点名称:环秀应急接种点
地址:即墨区长江二路239号
联系电话:15253252227
接种点名称:慈铭体检中心应急接种点
地址:即墨区墨河路835号
联系电话:13356863006
03、青岛市即墨区潮海街道新冠病毒疫苗接种点
接种点名称:潮海应急接种点
地址:即墨区潮海街道埠惜路211号3D时空集团大院
联系电话:15966832781
接种点名称:家佳康社区卫生服务中心应急接种点
地址:即墨区泰山一路567号
联系电话:15153252665
接种点名称:当代妇产医院应急接种点
地址:即墨区鹤山路288
联系电话:15153243366
04、青岛市即墨区通济新经济区新冠病毒疫苗接种点
接种点名称:西元庄应急接种点
地址:通济新经济区西元庄新城一路西端
联系电话:15820028160
05、青岛市即墨区灵山街道新冠病毒疫苗接种点
接种点名称:华山应急接种点
地址:即墨区灵山街道万华埠村委
联系电话:13386425847
接种点名称:灵山应急接种点
地址:即墨区灵山街道原灵山中学
联系电话:13573233118
06、青岛市即墨区蓝村街道新冠病毒疫苗接种点
接种点名称:蓝村应急接种点
地址:即墨区蓝村街道蓝兴路26号
联系电话:13884965833
接种点名称:南泉应急接种点
地址:即墨区蓝村街道华骏物流园即墨区三成路88号
联系电话:15964993687
07、青岛市即墨区龙山街道新冠病毒疫苗接种点
接种点名称:南贡应急接种点
地址:即墨区龙山街道南贡社区党群服务中心
联系电话:13780613868
08、青岛市即墨区鳌山卫街道新冠病毒疫苗接种点
接种点名称:鳌山卫应急接种点
地址:青岛蓝色中心(滨海大道与沙滩三路交汇处)
联系电话:13969833577
09、青岛市即墨区温泉街道新冠病毒疫苗接种点
接种点名称:温泉应急接种点
地址:即墨区温泉街道香泉路香根四季
联系电话:13954288902
10、青岛市即墨区大信街道新冠病毒疫苗接种点
接种点名称:普东应急接种点
地址:即墨区大信街道普东中心社区福胜路140号
联系电话:13573298376
接种点名称:大信应急接种点
地址:即墨区大信街道信华街97号
联系电话:13864879008
11、青岛市即墨区北安街道新冠病毒疫苗接种点
接种点名称:北安应急接种点
地址:即墨区北安街道汽车城党群服务中心
联系电话:13864816852
12、青岛市即墨区龙泉街道新冠病毒疫苗接种点
接种点名称:龙泉应急接种点
地址:即墨区龙泉街道办东侧院内
联系电话:18866268500
13、青岛市即墨区田横岛省级旅游度假区新冠病毒疫苗接种点
接种点名称:田横岛省级旅游度假区应急接种点
地址:即墨区田横岛旅游度假区洼里新村委大楼西侧
联系电话:17615329016
14、青岛市即墨区田横镇新冠病毒疫苗接种点
接种点名称:田横应急接种点
地址:即墨区田横镇北王村大街120号
联系电话:13780610600
接种点名称:丰城应急接种点
地址:即墨区田横镇丰城中心社区丰通路177号
联系电话:15066287146
15、青岛市即墨区移风店镇新冠病毒疫苗接种点
接种点名称:移风店应急接种点
地址:即墨区移风店镇政府西200米门头房
联系电话:13969776807
接种点名称:七级应急接种点
地址:即墨区移风店镇七级卫生院东100米(原七级敬老院)
联系电话:13869830810
16、青岛市即墨区段泊岚镇新冠病毒疫苗接种点
接种点名称:段泊岚应急接种点
地址:即墨区段泊岚镇214省道段泊岚中学北200米(原段泊岚敬老院)
1、携带相关身份证,做好个人防护,配合现场工作人员。2、如实向工作人员提供健康证明等信息。3、在接种地点停留30分钟观察,离开医院后要注意饮食。注意事项1、常见不良反应:发热、头疼、腹泻、咳嗽、食欲不振、局部红肿。2、特别注意:疫苗接种异常反应多在疫苗接种后30分钟发生,因此,接种疫苗要在接种点停留30分钟观察再离开。
相关链接:
1、山东省健康码申请流程及使用说明
2、青岛市核酸检测机构地址及预约咨询电话
3、青岛市各县(市)区新冠疫情防控指挥部举报和咨询电话
社保计算器 https://www.moshrss.com
本文出处:https://www.110109.com/gongsizhuce/65185.html

微信扫一扫