2024年下半年四川省高等教育自学考试通知
2024年下半年四川省高等教育自学考试通知
一、新生注册
凡长期在四川省居住和工作的中华人民共和国公民(含港澳台同胞),不受性别、年龄、民族、信仰、职业和已受教育程度的限制,均可注册报考四川省高等教育自学考试(以下简称自学考试)。
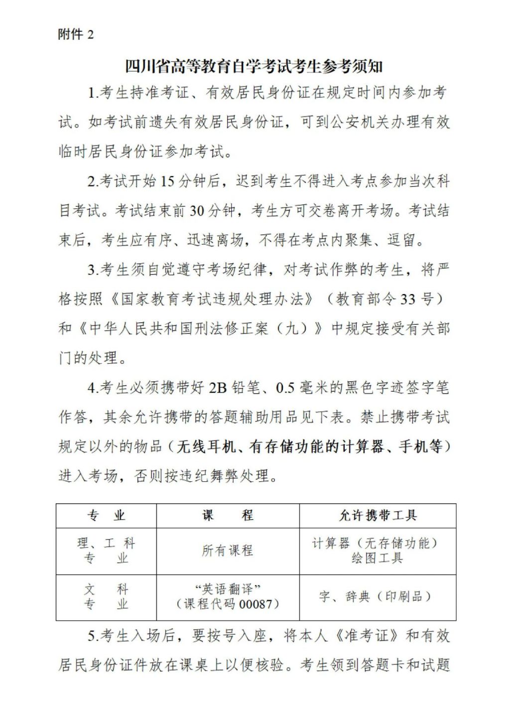
(一)注册与审核时间1.社会型专业网上注册时间:9月11日—13日,每天9:00—22:00;信息审核时间:9月11日9:00—14日17:00。2.应用型专业新生注册安排请咨询主考学校。(二)注册流程1.填报注册信息。考生登录自学考试网上注册及课程报考系统(以下简称系统,网址:https://zk.sceea.cn/)。每个证件号、手机号只能注册一次,不能使用他人信息代注册。2.采集照片。所拍摄照片应确保头像清晰、背景无杂色。照片将作为考生准考证和毕业证书使用照片,一经确认将不得更改。如未按要求进行照片信息采集,将直接影响后续报考、毕业申请等环节。
3.生成准考证。考生完成注册信息填报和照片采集后,并经审核通过后将获得唯一准考证号,考生务必牢记。
建议使用谷歌浏览器、360浏览器(极速模式,不用兼容模式)、火狐浏览器等非IE内核的浏览器登录。具体网上新生注册流程(《四川省高等教育自学考试网上注册及课程报考系统操作指南》)另文通知。(三)注册须知1.新生注册时,考生应确保所填写注册信息的准确性和真实性。考生的注册信息与本人有效居民身份证件不一致的,不能参加自学考试,由考生自行承担相应责任。2.港、澳、台居民注册报名时,在“证件类型”栏中选择对应的证件类型,并准确填写证件号码。
3.对监所管理等有特殊要求的专业,考生须按《四川省高等教育自学考试面向社会开考专业考试计划汇编(2016年版)》(网址:https://www.sceea.cn/Html/201609/Newsdetail_325.html)有关规定注册报名。
4.护理(专科)专业仅限已取得护士执业资格或取得护理专业普通中职教育及以上毕业证书的人员注册报考,护理学(专升本)、药学(专升本)、中药学(专科)、医学检验技术(专升本)等专业仅限临床医学、护理学专业专科及以上毕业生且取得相应卫生类执业资格并现从事护理工作的在职人员注册报考。
二、课程报考
(一)课程安排
2024年下半年自学考试各专业考试课程安排详见《四川省高等教育自学考试2024年10月(24.2次)考试课表、课程简表》查询网址:https://www.sceea.cn/Html/202406/Newsdetail_3713_1.html。
(二)报考及缴费报考时间:9月18日—21日,每天9:00—22:00;缴费时间:9月19日—21日,每天9:00—22:00;缴费标准:35元/科。首次参加自学考试须先完成新生注册,然后才能选择课程报考。(三)报考须知1.本次报考网址是:https://zk.sceea.cn/,新注册考生以自行设置的密码登录,在籍考生登录系统的初始密码为本人有效居民身份证号码后6位。2.本次报考前,要求考生先绑定手机并确保接收短信畅通。若需要修改已绑定手机的,可在系统中解绑和重新绑定;无法自行解绑手机的,可到所注册市(州)考试机构或主考学校解绑。3.同一考次时间、同一证件号码,不得在不同县(市、区)报考;同一个考试单元当次只能报考一次。4.考生要在规定时间内进行课程报考和缴费,规定时间未完成缴费视为放弃报考。在9月19日、20日当天正常报考结束后,系统将及时清空无效报考信息(已保存考位或确认报考信息但未缴费的)以释放考位。5.目前我省自学考试所有课程均可重复报考,考生在报考前须提前查询、核实所需报考课程及代码,考区和报考课程一经确认,不得增减和更改,缴费成功后不予退费。
6.已经办理毕业证书和省际转出的准考证号将不能继续使用,若考生要继续参加自学考试,应重新注册报名。
三、准考证打印
报考成功后,考生可于2024年10月21日9:00至27日14:45期间登录信息系统考生端(网址:https://zk.sceea.cn/),使用A4纸张按默认格式打印纸质准考证。考生的自学考试所有考位信息将打印在准考证上,考生要仔细核对考试信息,并遵从准考证上规定的时间、地点和其他要求参加考试。
考生须持准考证、居民身份证件(有效期内的临时居民身份证,不含电子身份证)参加考试,如携带的准考证、身份证不齐或不符合要求的,不得参加考试。若考生伪造、变造或擅自涂改准考证或身份证,将被禁止参加考试,并承担相应法律法规责任。
四、考试时间
2024年10月26日至27日:上午 9:00—11:30,下午 14:30—17:00。
五、其他事项
(一)如有问题请及时与注册地县(市、区)招生考试机构或主考学校联系。(二)请考生在报考前认真阅读本公告,了解注册报考等相关要求。考生须对本人所填报的个人信息和报考信息真实性、准确性负责,如因不符合报考条件、弄虚作假,或因考生个人填报失误造成报名信息错误,使考生不能参加考试的,后果由考生本人承担。(三)根据教育部和全国考委有关文件精神并结合我省开考专业实际,我省对部分专业进行了停考,考生可在四川省教育考试院官方网站“自学考试”专栏查询。
(四)后续其他相关事项将通过“四川省教育考试院”官方网站(网址:www.sceea.cn)以及官方微信公众号“四川省教育考试院”另行通告,请考生及时关注相关信息。


相关推荐: 2024年内江市秋季学期延期开学通知(中小学+)
2024年内江市秋季学期延期开学通知(中小学+幼儿园) 各县(市、区)教育和体育局,内江经开区社事局,市直属中小学(幼儿园): 因近期我市持续高温,市气象局连续发布高温红色预警信号,为确保广大师生身体健康和生命安全,经研究,决定全市中小学(幼儿园)…
https://reliang.99gongju.com/
本文出处:https://www.110109.com/zuixinzixun/46035.html

微信扫一扫